Last year while browsing eBay (the preamble to most of the things on this website) I found somebody parting out a Roland Juno-106 synthesizer. An increasingly rare occurrence now given their value, but the seller happened to have the chorus board for sale, which I bought for a nice price with a mind to building a standalone effect unit out of it. The Juno chorus needs little introduction - it’s one of the most well-liked and often-imitated stereo chorus effects ever devised - but in brief it’s two modulated BBD delays that produce a wonderful clean chorus effect with a convincing stereo image from a single mono input.
As it happens the chorus board from the 106 is a particularly good candidate for this conversion as the entirety of the effect is contained on the one board, including the LFOs, switching circuitry, output buffers and also the high-pass filter. You really just need to provide a power supply and switches. While not strictly necessary, I removed all of the components that were not required for the chorus effect, like the tape I/O, tuning pot, level switch and jack sockets as I chose to use panel-mount jacks instead.
For power, the chorus board requires three rails: +5V, +15V and -15V. I used an inexpensive Mean Well PT-45C switching supply for this as it was short enough to fit in the 1U rack case I had in mind. One thing to be careful of with these however is that one of the heatsinks carries basically mains voltage, so you need to obviously make certain that it cannot come into contact with the case.
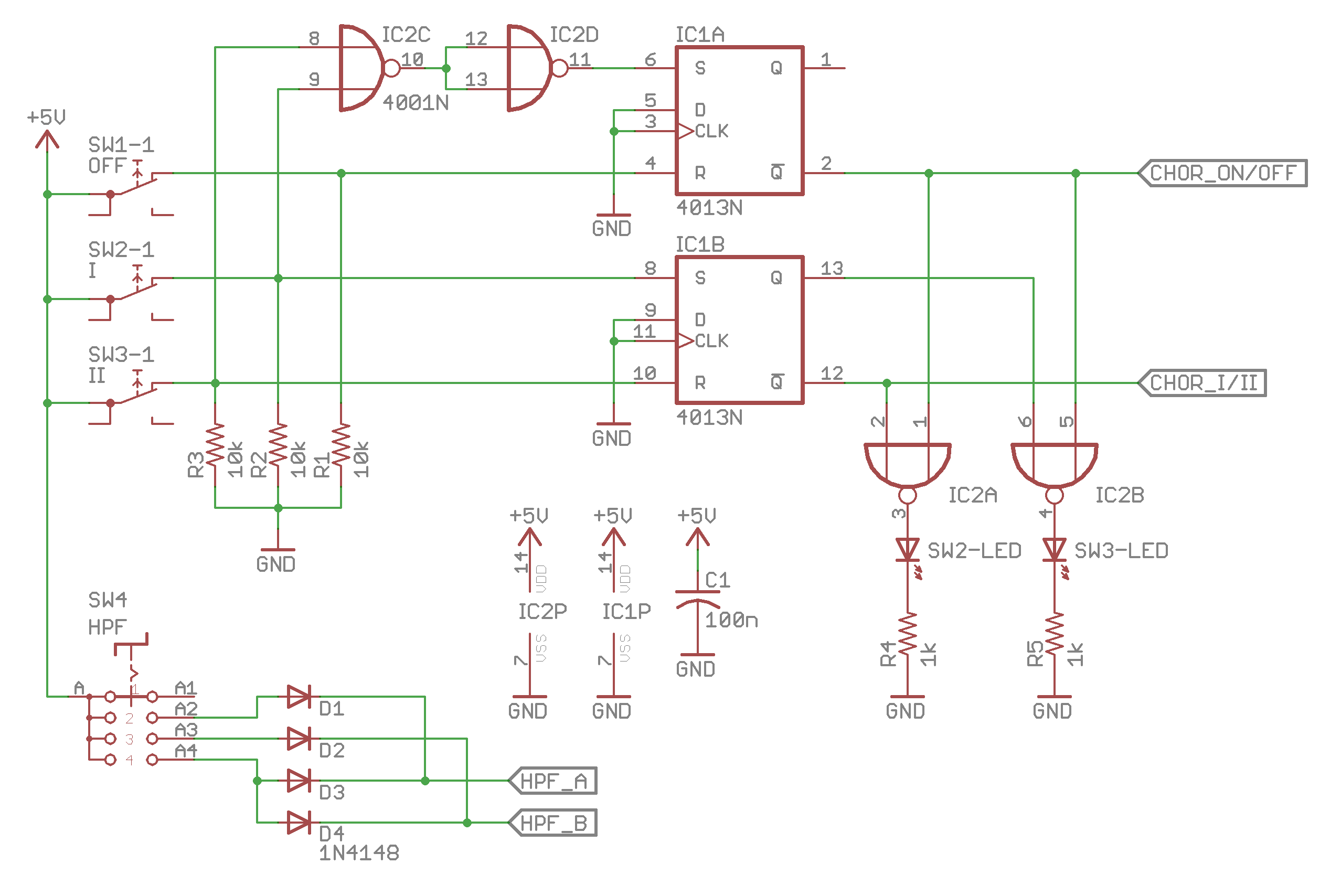
To control the chorus there are two logic signals, one which turns the effect on or off (note that it’s active-low) and one which sets whether it’s in the ‘I’ or ‘II’ mode (low = I, high = II). There are also two logic signals to control the HPF, which are a simple 2-bit binary selection. Finally, there’s a VCA on the chorus board, which I actually managed to blow up while testing what kind of control signal it needed, so I ended up removing that chip and instead bypassing it by running a wire between the input and output. Whoops.
I could have simply used toggle switches for the various controls, which would have worked fine, but I wanted a final unit with a bit more pizazz, so I opted to recreate the three buttons that would have been on the 106’s front panel. The Juno of course did it with a microprocessor but for something this simple it made more sense to do it with plain logic - a 4013 dual flip-flop and a 4001 quad NOR gate. The HPF is controlled by a rotary switch with a few diodes to output the 2-bit binary selection. It’s housed in the aforementioned rack box, which was another eBay find - it had previously contained what appeared to be the power supply for somebody’s touring rig. I labelled the front panel with suitably vintage Letraset.
Schematic for the control section:



